栖凤楼论坛信息社区,快活林信息发布论坛,花满楼论坛深圳,新茶论坛

设为首页|收藏|联系我们
当前位置:首页 > 通知公告
 
通知公告

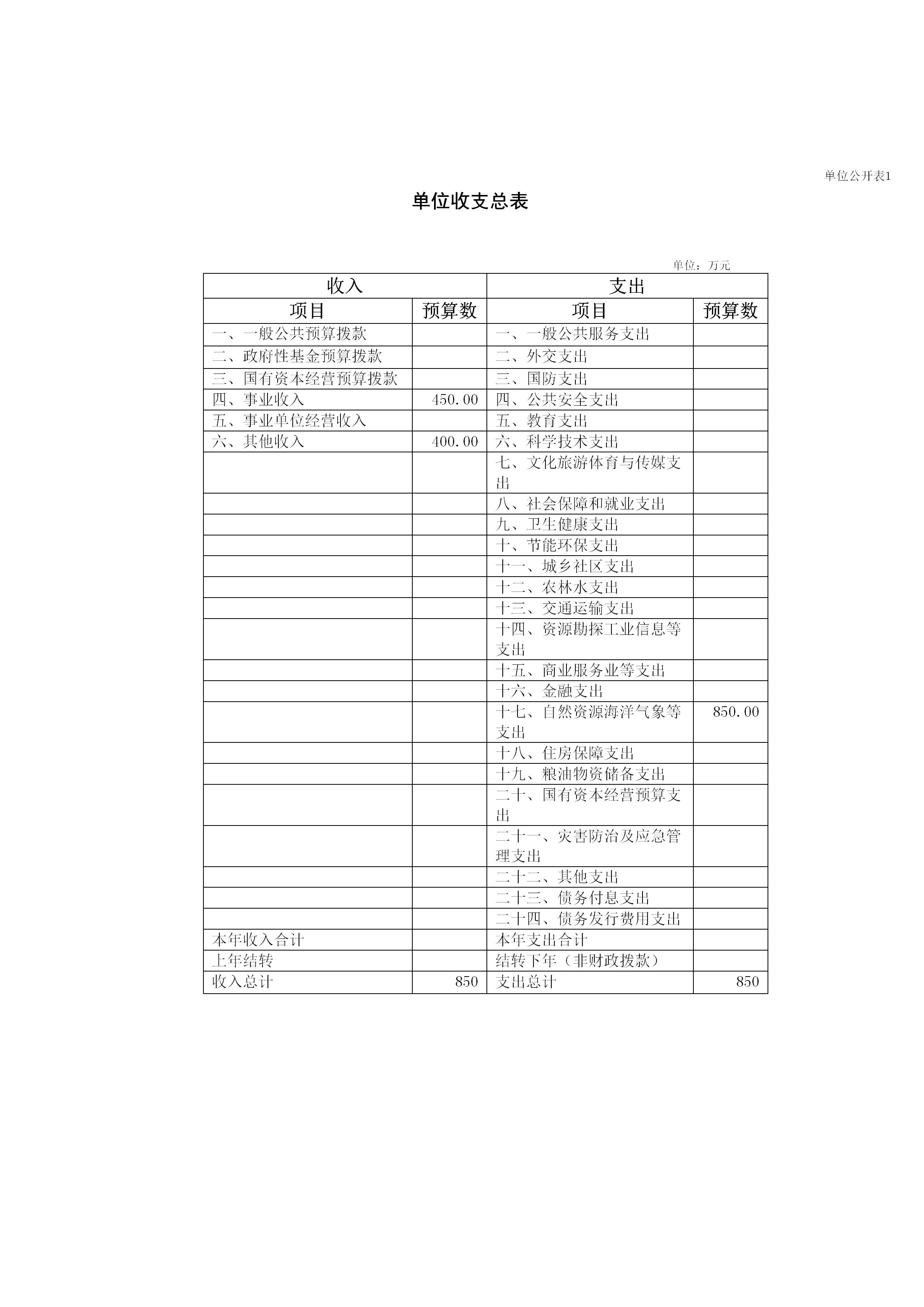
2026年度中国土地学会预算

发布时间:2026-04-27 16:40文章来源: 打印

 

 

相关文档
 
通知公告
网站导航
自然资源部中国科学技术协会中国国土勘测规划网

主办:中国土地学会 技术支撑和协办:自然资源部信息中心

Copyright:emoji:1999-2013 All Rights Reserved 版权所有,未经授权,禁止转载

备案序号:京ICP备20024755号-1  建议使用IE9.0以上浏览器或兼容浏览器,分辨率1024*768